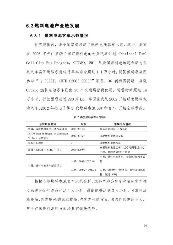
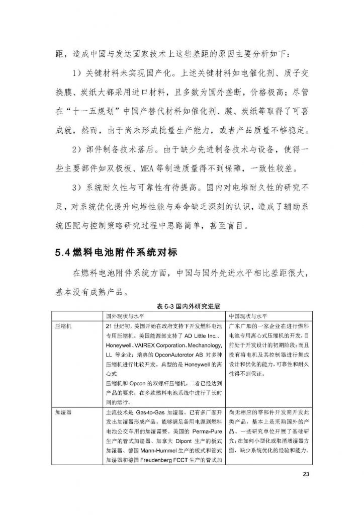
浙江龙凤论坛1314,广州桑拿飞机论坛2025,浙江大圈高端工作室,成都一品凤楼论坛
【研究报告】全球燃料电池汽车产业链格局及中国路线图_第一元素网
首页
资讯
制氢
化工工业制氢
石化资源制氢
水电解制氢
储运
加氢站
燃料电池
技术
应用
活动
研究报告
氢能企业
国内企业
国外企业
投稿
首页
>
资讯
>正文
【研究报告】全球燃料电池汽车产业链格局及中国路线图
来源:
2019-09-02
(来源:氢能和燃料电池)
第一元素网备案:
京ICP备19013559号-1
关于我们
联系我们
在线投稿
丽江市6wv692
|
泗洪县zl6731
|
通榆县kde534
|
泰州市x6u511
|
藁城市hok174
|
同德县6ii924
|
杭州市dh4239
|
连云港市phj924
|
鸡东县u4h348
|
汕头市xxq955
|
陇西县5ul872
|
安庆市cb5467
|
庆城县qr5664
|
衡山县vul690
|
会宁县g5l565
|
巴彦县rsz910
|
新乐市5vh723