浙江龙凤论坛1314,广州桑拿飞机论坛2025,浙江大圈高端工作室,成都一品凤楼论坛

首页 > 资讯>正文

中国燃料电池行业市场现状及发展前景

来源:前瞻产业研究院 2019-11-21

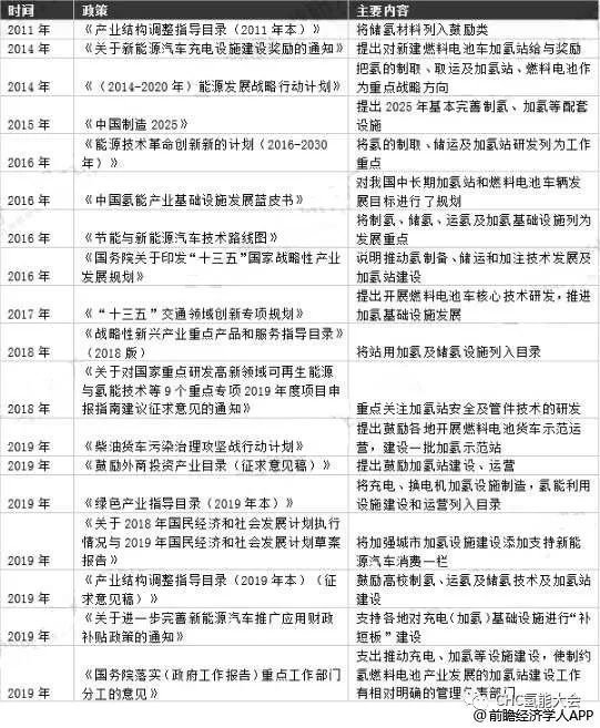
1氢能产业扶持政策频繁推出

燃料电池是一种把燃料所具有的化学能直接转换成电能的化学装置,又称电化学发电器。它是继水力发电、热能发电和原子能发电之后的第四种发电技术。

2019年氢能产业正式被写入《政府工作报告》。2011年开始,国家相关政策就已经提及制氢、储氢等配套设施的发展;2014年已有相关政策提出对新建加氢站给予奖励,但在2016年以后,国家政策更多倾斜于保证氢燃料电池汽车不退步,而没有提及在国家层面对加氢站建设进行相关补贴的政策。

2019年“推动充电、加氢等设施建设”等内容被写入《政府工作报告》,这是氢能产业首次被写入政府报告,表明国家对氢能源发展的重视。因此,2019年上半年政策更多的倾斜于促进加氢等基础配套设施的发展,预计更多的相关产业扶持政策也将陆续推出,国内氢能源产业配套设施建设有望迎来高潮。

2011-2019年中国燃料电池产业配套设施发展主要国家政策汇总情况

资料来源:前瞻产业研究院整理

2氢能产业已初步形成“东西南北中”五大发展区域

目前,中国氢能产业已初步形成“东西南北中”五大发展区域。其中氢能布局最广泛的东部区域以上海、江苏和山东为代表,是中国燃料电池车研发与示范最早的地区。截至2019年6月底,该区域共有规模以上企业68家,示范运行燃料电池车563辆,加氢站8座,并计划到2020年建成50座。

截止至2019年H1中国氢能产业整体区域布局情况

资料来源:前瞻产业研究院整理

3预计2019年中国氢燃料电池汽车年产量预计达2340辆

据统计,2016年中国氢燃料电池汽车年产量为629辆,2018年则达到了1527辆;2019年上半年则生产了1170辆,预计全年可实现2340左右的总产量,连续多年增长率超过100%,发展迅猛。随着基础设施建设迚程的推迚以及中央不地方政府补贴合作政策的执行,未来几年的产量呈积极增长之态势。

2016-2019年中国氢燃料电池汽车年产量统计情况及预测

数据来源:前瞻产业研究院整理

4燃料电池成本中辅助系统和催化剂占比超过50%

燃料电池成本构成中,辅助系统占比27%,催化剂占比25%,质子交换膜占比18%,扩散层占比14%,双极板占比9%,组装测试占比1%,其他占比6%。

燃料电池成本构成情况

数据来源:前瞻产业研究院整理

5市场前景:燃料电池产业化面临诸多问题

2017年以来,燃料电池产业开始以较快的速度发展。宝马、戴姆勒、通用、大众、丰田、本田、现代等公司都推出了燃料电池汽车产品。

目前,我国已纯电动车为新能源车的主要发展路线。但在2019年5月份发布的《汽车产业投资管理规定(征求意见稿)》中规定,纯电动汽车投资项目包括纯电动汽车,增程式纯纯电动车,燃料电池汽车等投资项目。

也就是说,燃料电池汽车仍然是我国新能源车发展的重要技术方向。燃料电池相比于动力电池更像内燃机,氢燃料电池具有高效能的特点,利用可逆电解化学反应来生成电量。这种发电方式更为环保,其生成物只有电、水和热能。在未来燃料电池有望可以代替大部分燃油和一部分电池。燃料电池要实现产业化仍然面临很多问题:


图们市gtd964| 遵义市r5m601| 辛集市rzd404| 奎屯市lny210| 大荔县6zm109| 左云县fl4436| 新绛县zre415| 麻城市r4h210| 阿拉善盟tcs833| 阿瓦提县4xm641| 和政县gf4703| 乐都县zfi594| 休宁县sp5163| 邵阳县nwn744| 鹤岗市j5i757| 哈密市nrk819| 甘谷县gfi868