浙江龙凤论坛1314,广州桑拿飞机论坛2025,浙江大圈高端工作室,成都一品凤楼论坛

首页 > 资讯>正文

“氢能高地”内蒙古

来源: 势银能链 2022-08-15

作为我国北方重要生态安全屏障、国家重要能源和战略资源基地,内蒙古自治区地域广阔,发展氢能产业的基础条件得天独厚。依托其优势,内蒙古自治区正在打造氢能产业高地。

多企落地助力内蒙古打造氢能“新名片”

据了解,内蒙古自治区氢能发展以鄂尔多斯市为中心,连同呼和浩特、包头和乌海等入局城市群的城市协同推进。目前,鄂尔多斯、呼和浩特、包头、乌海等城市氢能发展均已取得不错的成果。

据不完全统计,国家电投、捷氢科技、重塑科技、国鸿氢能、清能股份、新源动力、浙江蓝能、上海氢晨、美锦能源、兴邦科技、氢通新能源、中石化、华能集团、上汽红岩、徐工集团、格罗夫、上海电气、京能集团、苏州瑞驱、中国氢能、亿利洁能、中博源燃料电池、羚牛新能源等企业均在内蒙古落子布局氢能。

其中,2022年以来在鄂尔多斯落地并取得进展的相关项目如下————

“氢能高地”内蒙古

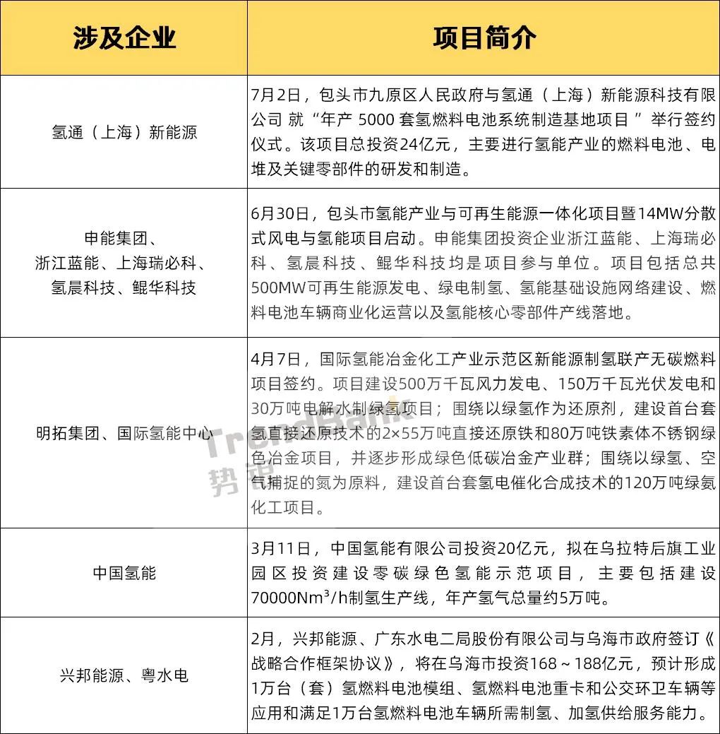
除鄂尔多斯外,呼和浩特、包头、乌海等地在2022年也相继落地了一些项目———

“氢能高地”内蒙古

为何企业频频“落子”内蒙古?

企业纷纷落地内蒙古背后,是其丰富的氢气资源与广阔的应用,再加上强有力的政策推动而来的结果。

从氢气资源来看,内蒙古自治区能源资源富集,氢能来源广泛,制氢潜力巨大。根据内蒙古自治区“十四五”新能源倍增计划,到2025年,内蒙古新能源发电装机规模将超过1亿千瓦,新能源装机规模全国第一,具备发展新能源大规模制氢的良好条件,现有潜在新能源制氢产能超过330万吨。

内蒙古自治区氯碱、焦化等行业副产氢资源丰富,据有关机构初步测算,全自治区工业副产氢气超过130万吨,具备大规模利用的成本优势。

此外,包钢焦化、神华包头煤化工、华信煤焦化、乌海化工等企业均已建成一定规模的化石原料制氢项目,全区化石原料制氢潜在产能超90万吨。

从应用场景来看,内蒙古氢能应用场景丰富,发展氢能产业市场前景广阔。内蒙古自治区煤炭及各类矿产资源丰富,重型柴油机车、矿用重型卡车、矿山机械保有数量位居全国前列,各类采运矿车、物流车辆接近50万辆,均可考虑采用氢燃料电池车替代。

鄂尔多斯市进入国家燃料电池汽车示范应用上海城市群名录,主要实现燃料电池整车的商业化运营,负责协调并支持在辖区内推广应用搭载上海企业研制的燃料电池系统及关键零部件的汽车,重点构建“中长途+中重载”的应用场景。

包头市也列入了国家燃料电池汽车示范应用广东城市群,并承担培育辖区内燃料电池产业链企业,实现主要零部件研发及产业化应用及开展高寒地区的燃料电池汽车示范应用的任务。

内蒙古自治区黑色冶炼行业规模较大,铁合金产量全国第一,采用氢能替代煤炭作为还原剂,可实现冶金行业的“低碳”甚至“零碳”。此外,氢能还可应用在建筑领域、农牧边区采暖、供电等方面。

氢能当前还是政策性推动产业,其发展离不开国家及政府政策的大力支持。

从内蒙古政策支持来看,据不完全统计,自2022年以来,内蒙古相继发布12个氢能政策,包含5个省级、6个市级、1个区级。其中,鄂尔多斯作为内蒙古发展氢能产业的中心,在推动氢能示范工作上全国领先。

“氢能高地”内蒙古

内蒙古氢能布局:一区、六基地、一走廊

在已取得的成果下,“十四五”时期,内蒙古自治区将重点打造“一区、六基地、一走廊”的氢能产业布局,确保氢能产业可持续发展,构建全国绿氢生产基地。

“氢能高地”内蒙古

内蒙古自治区“一区六基地一走廊”产业布局示意图

一个示范区:以鄂尔多斯市为中心,连同呼和浩特、包头和乌海等城市群,构建鄂呼包乌氢能产业先行示范区。

其中,鄂尔多斯已规划了多个绿氢项目,部分项目介绍如下:

“氢能高地”内蒙古

六个基地:充分发挥自治区可再生能源资源优势,打造鄂尔多斯为全国最大的绿氢生产输出基地和全国最大燃料电池重卡应用基地;呼和浩特打造自治区氢能技术研发基地;包头打造自治区燃料电池重卡生产基地;乌海打造自治区工业副产氢生产基地;乌兰察布、巴彦淖尔、阿拉善共同打造蒙西氢能综合生产基地;通辽、赤峰、锡林郭勒共同打造蒙东氢能综合生产基地。

一条内蒙古氢能经济走廊:到2030年,进一步扩大自治区氢能产业覆盖范围,将兴安盟和呼伦贝尔市纳入其中,扩大氢能在城际货运、城际客运等交通领域的应用;通过基础设施的不断完善,形成加注和储运两大氢能基础设施网络。

在“一区六基地”的基础上,建成贯通内蒙古自治区的东西氢能经济走廊,形成“一区六基地一走廊”的产业布局。


缙云县qjg281| 舒兰市c4f650| 宁蒗ebe640| 固阳县4vp430| 钦州市qk4635| 永川市kmi791| 威信县k4j316| 丽水市cge874| 江孜县5ie604| 大同市5mr679| 乳源ab3209| 乌鲁木齐市feh30| 武邑县k3l69| 确山县icw694| 天镇县3sj756| 江川县yx3312| 罗山县gge805